Historique

Historique de l'huissier de justice

Des origines à nos jours.

À la suite de conversations informelles avec notre réseau professionnel, l'équipe de l'étude d'huissiers : CRÉON HUISSIERS INC. a décidé de vous offrir pour votre curiosité intellectuelle une synthèse des origines de cette profession. Les informations suivantes ont été extraites d'un volume intitulé : « LES HUISSIERS DE JUSTICE...leurs origines européennes...leurs racines québécoises » dont les co-auteurs et huissiers de justice sont Marcel Dymant de France et André Mathieu du Québec. D'autres renseignements sur l'histoire des huissiers proviennent aussi du site de maître Marc Besnard (France) résumant l'origine historique des Huissiers de justice : huissierjustice.fr/huissier-de-justice/787-2/ et du site Wikipédia : fr.wikipedia.org/wiki/Huissier_de_justice . Bonne lecture !

DANS L’ANTIQUITÉ

L’évolution des civilisations a progressivement instauré un tissu juridique afin que la justice publique remplace la vengeance privée entre des parties. Aussi, une justice sans application des sanctions issues des décisions aurait été vaine, de là a été créée la fonction d’huissiers de justice.

La fonction d’huissier de justice remonte depuis le temps des hébreux en passant par Rome, berceau de l’origine du droit civil. Le droit civil puise son origine dans les constructions juridiques de la Rome antique, les principales dispositions ont été compilées et refondues sous l'autorité de l'empereur Justinien, pendant son règne à Byzance (527-565).

Le cadre institutionnel imposé par la Pax Romana faisait que les décisions des juges étaient appliquées par des officiales. La Pax Romana étant cette période de paix du 1er au 2e siècle après J-C imposée par l’empire romain sur les régions sous son contrôle; son système administratif et légal ayant pacifié les querelles entre chefs rivaux. Les officiales avaient différents titres selon leurs fonctions : viatores, executorum latium, cohortales, statore. Les plus remarqués étaient les apparitores et les executores.

Les apparitores avaient pour fonction d’avertir le peuple en vue de le rassembler lors des jugements. Ils faisaient office d’introduire les plaideurs et veillaient au bon déroulement des audiences par le rétablissement du silence lorsque les voix montaient. Ces auxiliaires de justice étaient donc au service des magistrats romains pour les aider dans leur fonction.

Les executores, quant à eux, avaient pour tâche de s'emparer (de saisir) des biens des débiteurs et de conduire en prison les récalcitrants.

LES ORIGINES FRANÇAISES

En France (d’où les offices des huissiers du Québec tirent leur origine), dès la disparition de la civilisation romaine et lorsque l’ère de la Pax Romana s'écroula sous le flot des nombreuses invasions barbares, la justice privée réapparut.

Les comtes rendaient le jugement de Dieu en organisant des duels judiciaires, armes à la main pour la chevalerie. Dans les causes où ils avaient un intérêt, il n’y avait pas de justice, tout reposait sur leur bon vouloir.

Au X et XIe siècle, le tribunal de l’évêque -qui traitait déjà les causes ecclésiastiques- annexa les causes civiles. Les justiciables saluèrent cette annexion.

La cour royale repris progressivement en appel toutes les sentences des justiciers seigneuriaux. Philippe Auguste institua les baillages (tribunaux de première instance) qui relevaient uniquement du roi et de la cour du roi appelé Parlement. Vu le nombre d’affaires grandissant il instaura d’autres parlements dans les villes du royaume de France. L’organisation judiciaire se structurait autour d’un ensemble de hiérarchies qui mis sur pied sa propre organisation judiciaire. Les lois étaient personnalisées selon qu’elles relevaient du roi, des seigneurs, des ecclésiastes ou des communes.

Néanmoins au sein de toutes ces différentes juridictions, la volonté commune se voulait de représenter le pouvoir. De là est venu le besoin de créer des représentants de la justice et donc du pouvoir bénéficiant d’une autorité incontestée.

De fait, les officiales romains ont évolué en : bedeaux, serviens, semonceurs (les semonces étaient les ancêtres des exploits, les actes d'aujourd'hui), puis en sergents et en huissiers.

Les huissiers se divisaient en deux groupes : les huissiers du Parlement et les sergents au Châtelet de Paris. Ceux du parlement bénéficiaient de la protection du parlement et avaient le titre de maître. Le premier huissier du Parlement avait le titre d’écuyer donc de noble. Actuellement encore un huissier en France est appelé maître. Ils leur étaient interdit de sergenter sur les terres des seigneurs à moins d’être accompagné par un sergent de la seigneurie. Leur rôle consistaient à délivrer les ajournements devant le Parlement, signifier les arrêts, étaient chargé de l’exécution des arrêts et avaient un pouvoir d’enquête et d’expertise.

Quant aux sergents au châtelet de Paris ils devaient mettre en forme les demandes des plaideurs, exécuter les décisions rendues par les juges et étaient assignés à signifier dans les juridictions seigneuriales. Ils étaient répartis sous 5 catégories :

1) les huissiers audienciers assuraient le service d’audience dans les tribunaux;

2) les huissiers à cheval (pour les faubourgs et les campagnes) portaient comme les huissiers à verge la baguette ronde en ébène qui en touchant le justiciable ils faisaient «exploit» et ce dernier devait se soumettre selon le décret de 1568 sous peine de sévères peines. Le mot «exploit» a ensuite pris le nom d’acte. Le premier texte législatif qui prescrivit de rédiger des exploits et d'en laisser copie fut l'ordonnance de Villers-Cotterets. Cette catégorie d’huissiers assurait aussi les ajournements devant le Prévôt pour les causes civiles et criminelles;

3) les huissiers à verge exerçaient à pied au centre des villes;

4) les huissiers priseurs (actuellement commissaires-priseurs) effectuaient les prisées, expositions et ventes de meubles ainsi que les fonctions attribuées aux autres huissiers.

5) Les huissiers à la douzaine formaient la garde du Prévôt en plus de quatre huissiers appelés fieffés qui dépendaient exclusivement du Châtelet et qui pouvaient exploiter dans tout le royaume.

Les huissiers (dont l’origine du nom provient de «l'huis», signifiant la porte) avaient la charge du service intérieur des Audiences et de la police des tribunaux, ils avaient la tâche et la réputation d’être attentifs et sûrs. Progressivement, les huissiers devinrent les officiers des juridictions importantes tandis que les sergents ont été restreints aux juridictions de second ordre.

Les huissiers exerçaient leur office non sans injures ou violence des plaideurs de ceux contre lesquels ils instrumentaient. Ils étaient, par contre, soutenus par le pouvoir royal. Ce dernier les considérait comme une émanation de sa puissance.

La formule «exécutoire» employée de nos jours puise son origine de l’ordonnance de Louis XI du 10 janvier 1466 :«voulons et ordonnons que les arrêts et jugements de notre cour du parlement faits et à faire soient dorénavant exécutés par force et main armée, toutefois que besoin sera et que notre cour l’ordonnera de point en point selon la forme et teneur».

Différents symboles permettaient de les distinguer:

On pouvait les reconnaître à leurs manteaux bigarrés puis rayés et à leur bâton représentant l’autorité et le pouvoir appelé «verge».

Pour officier certains décrets leur imposaient diverses obligations dont celui de 1327 qui demandait à l’huissier d’avoir un bon cheval de la valeur de 100 livres, des armes suffisantes et une «verge» de la valeur de 50 livres. Une ordonnance de mai 1425 mentionnait qu’ils devaient être mariés, tonsurés et porter continuellement leur costume rayé. Un anneau d’argent au pouce gauche servait à sceller les relations de leurs exploits.

En Janvier 1572, les huissiers ont vu leur obligation vestimentaire réduite au port d'un écusson à trois fleurs de lys visible sur l'épaule pour les identifier et étaient toujours en possession de leur bâton appelé «verge» pour exercer leur autorité.

Requête d’huissier en 1760, rédigée par Pierre Dubois, huissier aux ordinaires de La Calmette, agissant à la requête de Abram Béchard, collecteur des deniers royaux de haute imposition à Dions. Abram Béchard, en son domicile chez son frère François Béchard, a signifié à Rébuffat qu’il ne pouvait ignorer qu’il avait passé un bail avec les consuls de Dions, pour une ferme en Ribière appartenant à la communauté, consenti pour 9 ans au prix de 1400 livres par an payable par moitiés les 15 avril et 15 juillet, sommes destinées à payer les impôts communautaires. Le requérant à requis Rébuffat de payer le premier terme, lequel a refusé. Il est demandé de condamner Rébuffat aux dépens, dommages et intérêts et de le contraindre par corps au paiement des sommes.

source: Jacky SERODY http://espeluques.blogspot.fr/

La révolution et sa mission d’épurer toute institution, royauté, croyance au Divin pour laisser un monde de lumière ayant croyance en l’homme et en l’argent dirigé par la bourgeoisie de commerce en ayant recours au meurtre et à l’épuration massive de tous les opposants souhaitait avec Mirabeau mettre fin à la fonction d’huissier. Les juges et les huissiers demandèrent le maintien en ces termes : «le ministère des huissiers est inévitable sinon il aurait un retour à la justice privée», lettre du 7 septembre 1789 d’un ancien conseiller aux présidiales de Montpellier. Le 15 décembre 1790 un décret est voté et en son article 2 confirme la nécessité d’avoir un ministère des officiers publics pour les significations, citations à comparaitre et les exécutions. Les différentes catégories ont par contre été supprimées.

Passant par l’époque du directoire puis celle du consulat la profession se structura sous différentes lois ou décrets. Plus tard, le décret de 1813 procèda à une refonte totale de la profession d’huissier. Leur nombre s’en trouva réduit, leur résidence réorganisée géographiquement, leur nomination faite par l’empereur, leur âge et conditions d’admission à la profession fut de 25 ans avec des examens, un stage de 2 ou 3 ans, avoir un certificat de bonne conduite, etc.

Au niveau contemporain, le statut des huissiers de justice est régi par l’ordonnance du 2 novembre 1945. Ses pouvoirs sont structurellement supérieurs à ceux exercés par ses homologues du Québec.

1910 (France)
Photographie originale propriété de : CRÉON HUISSIER INC.

1845-Signification d'un acte. Dessin d’Honoré Daumier paru dans Le Charivari.

1845-Dessin d’Honoré Daumier paru dans Le Charivari.

1868-Signification de l’huissier Victor Armand Rolland à Malaunay/Rouen (France)
Document original propriété de :CRÉON HUISSIERS INC.

AU QUÉBEC

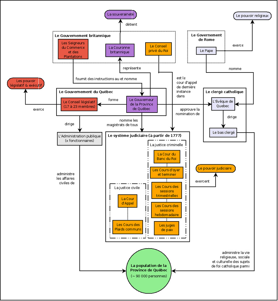
L’histoire du Québec remonte à l’établissement de la colonie sous le régime français. En ce qui a trait à l’administration de la justice elle remonte donc à la fondation de Québec en 1608. Champlain gouverneur était investi de pouvoirs importants et également arbitraires. Il assurait le pouvoir législatif, exécutif et judiciaire. Ne pouvant remplir ses obligations la Compagnie du Canada (nom donné à la nouvelle France), en 1627 le Cardinal de Richelieu institua la compagnie des Cent Associés; la justice y étant administrée comme sous Champlain. Les gouverneurs conservaient l’administration civile et militaire et partageaient avec les seigneurs l’administration judiciaire. En 1639 un grand Sénéchal est nommé. À Trois-Rivières son autorité avait pour but de freiner celle des seigneurs, il avait le rôle d’un juge ordinaire.et relevait des gouverneurs généraux.

En 1651, M. de Lauzon devenu gouverneur du Canada, la compagnie des Cent-Associés organisa l’administration de la justice.

A la dissolution de la compagnie des Cent-Associés, le roi introduisit dans la colonie une judicature et des procédures plus orthodoxes. Le clergé cessa de prendre part à l’administration de la justice.

Il y eu un rapatriement des droits de propriété, de seigneurie et de justice sous l’autorité de la couronne et jugés par le roi.

Les premiers huissiers de Montréal furent les tabellions de la seigneurie.

Dans le cadre de la coutume de Paris (recueil de lois civiles), en avril 1663, le roi procéda à l’instauration d’un édit (décret émanant du roi) créant le conseil souverain de Québec. Ce conseil était indépendant des parlements de France. Composé d’un gouverneur, de l’évêque, de l’intendant, de cinq conseillers et d’un procureur général il pouvait rendre des ordonnances et prononcer des arrêts. Pour ce faire, entres autres, ont été nommés; des greffiers, des notaires et tabellions, sergents et autres officiers de justice. Le conseil souverain de Québec avait donc les mêmes pouvoirs judiciaires que le parlement de Paris. Au-dessus de lui se trouvait le conseil d’état du roi. Suivant les règles de droit français il exerçait les fonctions de cour d’appel; celle de première instance était exercée par ses lieutenants.

En 1663, arriva la création du premier tribunal royal (appelé sénéchaussée); les huissiers devinrent des professionnels attachés au bailliage ou au tribunal royal.

Dans le cadre de la justice royale, les huissiers royaux agissaient également comme substituts des procureurs fiscaux (équivalent du procureur du roi).

Les huissiers royaux avaient des tâches différentes de celles d’aujourd’hui : ils exécutaient les décrets comme les shérifs actuels, ils faisaient les sommations comme les greffiers de nos jours et faisaient les protêts comme les notaires.

Outres les cours royales, une juridiction plus élevée existait. Il s’agissait de la cour de l’intendant qui avait l’intendance de la justice et de la police.

La justice seigneuriale toujours présente exerçait des droits essentiellement de moyenne et basse justice sur les terres reçues (concessions) de la couronne pour les défricher et attirer les colons. La justice était équitable entre vassaux lorsque le seigneur statuait avec ses justiciers plus que lorsque un censitaire saisissait la cour seigneuriale contre le seigneur. Les seigneurs avaient le pouvoir de nommer les juges, les huissiers et greffiers.

L’ordonnance de 1667 institua la base du droit actuel soit le premier code de procédure à la suite de l’acceptation par Louis XIV des suggestions du conseil souverain de Québec.

En 1677, une autre juridiction : le prévôt de la maréchaussée est créé par le roi. Chargé de l’audition des crimes pour les personnes non domiciliées. Elle avait ses propres huissiers appelés «archers de la maréchaussée».

Au dix-huitième siècle on vit apparaitre les huissiers des sièges de l’amirauté. Cette cour ou siège d’amirauté avait un rôle administratif et judiciaire. Dédiée aux causes maritimes, elle était composée de juges, procureurs, huissiers et greffiers.

Pour devenir huissier ou sergent royal durant la colonie et après la confédération il fallait obtenir une commission d’huissier en présentant une requête dont un notable devait statuer sur : l’honnêteté de la personne, être de bonne vie, de bonne sources et de religion catholique apostolique romaine. Il devait savoir lire et écrire pour pouvoir mettre à exécution les arrêts du Conseil et les ordonnances du roi et des intendants (ordonnance de Louis XIV d’avril 1667). Il devait faire lecture de tous les édits au peuple et rédiger les réponses des parties.

Les huissiers et notaires royaux officiaient comme procureurs car les avocats n’existaient pas dans le système judiciaire de l’époque. Leur droit de pratique se fit dès le 23 mars 1765 après la conquête anglaise de 1760.

L’acte de Québec de 1774 entérina l’utilisation des lois civiles française avec quelques changements.

En parallèle la fonction de shérif apparait. C’est en Angleterre au XIe siècle à l’époque pré-normande que les termes Baillif et Sheriff sont nés. Nobles de condition, ils étaient le gardien des terres du roi divisées en comtés. Le sheriff était connu sous les noms de «shire reeves» (gardien de comtés). Le Bailliff (connu de nos jours sous le vocable d’huissier) était le représentant du roi dans les comtés.

Actuellement encore le shérif joue un rôle important dans l’administration de la justice.

Une autre coutume héritée de la conquête anglaise a vu le jour, ce sont les huissiers du parlement. Originaire du Moyen-âge cette coutume (huissiers à la verge noire – baguette d’ébène emblème de sa dignité) a été créée par le roi Édouard III ayant mis sur pied l’ordre de la Jarretière en 1361 dont le gardien de cet Ordre de chevalerie était un huissier en charge de la sécurité des chevaliers. Cette fonction entrainait aussi l’obligation d’être au service du roi et de l’accompagner lorsqu’il se rendait à la chambre des lords.

Henri XIII -au 13e siècle- fit de l’huissier à la verge noire le chef de tous les huissiers d’Angleterre et est responsable de la garde des portes de la «High court» appelée «the Parliament».

À l’heure actuelle l’huissier à la verge noire assiste toujours aux cérémonies de l’Ordre de la Jarretière; unique fonction rattachée à la maison royale. Ses autres attributions sont parlementaires et il travaille à la Chambre des lords (responsable de l’ordre et contrôle l’admission des étrangers et signifie aux députés les convocations d’ouverture ou de prolongation au Parlement).

Au Québec depuis l’abolition du conseil législatif, le 30 décembre 1968, il n’y a plus d’huissier à la verge noire. Celui-ci avait plus un rôle de messager du Conseil législatif auprès de l’Assemblée législative. Néanmoins, cette fonction d’huissier à la verge noire est pérennisée au sein du Sénat Canadien.

Après la confédération, les premiers huissiers se sont regroupés le 18 mai 1887 sous une corporation appelée : la corporation des Huissiers du district de Montréal.

En 1966, l’article 120 C.P.C («tout shérif ou huissier peut faire une signification où que ce soit dans la province») demandé par le Barreau du Québec avait pour but de trouver une solution à ce qu’il considérait (les huissiers) être une profession mal structurée ne répondant de fait aux besoins des justiciables. Ceci entraina cinq ans plus tard la naissance officielle de la Chambre des huissiers du Québec et huit ans plus tard l’arrivée de la loi sur les huissiers.